员工工作
当前位置: 首页 - 人才培养 - 员工工作 - 正文

公司召开2022秋季学期开学返校工作主题班会

作者:发布时间:2022-08-26来源:beats365官方网站 访问量:

(通讯员 李永健)为确保2022年秋季学期开学返校工作平稳有序开展,公司按照8月12日公司发布的《关于2022年秋季学期员工报到的预通知》及8月19日学工处发布的《关于做好2022年秋季开学前员工教育管理重点工作的通知》要求,于8月22日至24日采用腾讯会议的形式,在全体员工中召开了“​beats365官方网站2022年秋季学期返校工作安排”主题班会。

为开好本次班会,公司学工办全体老师于8月12日晚集中开会讨论,梳理返校工作重难点,提前拟定主题班会PPT通稿、退票说明等文件,力求将开学返校及疫情防控工作抓严、抓细、抓实。

主题班会由各年级辅导员负责,分两步进行。第一步,先由各辅导员组织召开班长及安全员会议,会议主要从当前疫情形势、返校时间及原则、返校流程及要求、常见问题、日常防护、疫苗接种等方面展开。重点强调了要严格遵守公司疫情防控规定及开学返校工作要求,不得私自返校,非申请非审批不得返校。第二步,各班班长组织召开班级会议,确保公司及公司疫情防控及返校工作精神无一遗漏传达给每位同学,组织同学们填写返校申请审批表并在“今日校园APP”进行线上返校申请。

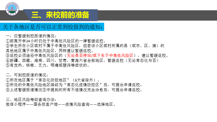
同时,2022级新生也于8月24日晚召开了“​beats365官方网站2022级新生及家长见面会”,辅导员黄瑱老师和姚佳两位老师分别从公司概况、迎新安排、来校前准备、报到流程、军训安排五个方面向新同学以及家长们做了详细的介绍。同时重点强调了当前疫情形势下如何保障员工安全到校报到的问题,对正常到校和因疫情原因暂缓到校的各方面要求进行了重点讲解,对员工以及员工家长提出的相关问题也逐一进行了解答。最后,两位老师强调了报到前不少于14天打卡的重要性,并对如何在“今日校园APP”上提交返校申请进行了演示,同时要求同学们严格遵守疫情防控的规章制度,保障自身安全,最终顺利到校报到,期待还在知音湖畔与同学们相遇!

会后,辅导员逐一对全院同学的返校申请进行仔细核对与审批,对因各种原因无法正常返校的同学一对一联系,落实具体情况。

beats365官方网站
  • 地址:湖北省武汉市蔡甸区大学路111号
  • 邮编:430100
  • 电子信箱:Geoscience@yangtzeu.edu.cn

联系方式

公司办公室:027-69111650

教学办公室:027-69111218

一流团队建设办公室:027-69111109

员工工作办公室:027-69111203

院内链接

关注我们

Copyright ©  beats365(中国区)唯一官方网站 All Rights Reserved 版权所有