党建新闻
当前位置: 首页 - 党建工作 - 党建新闻 - 正文

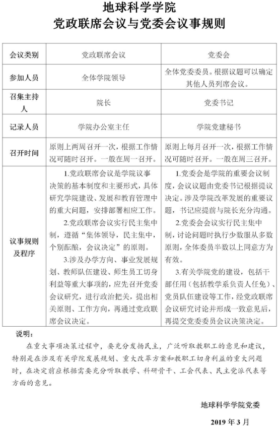
公司党政联席会议与党委会议事规则

作者:发布时间:2020-09-29来源:beats365官方网站 访问量:

beats365官方网站
  • 地址:湖北省武汉市蔡甸区大学路111号
  • 邮编:430100
  • 电子信箱:Geoscience@yangtzeu.edu.cn

联系方式

公司办公室:027-69111650

教学办公室:027-69111218

一流团队建设办公室:027-69111109

员工工作办公室:027-69111203

院内链接

关注我们

Copyright ©  beats365(中国区)唯一官方网站 All Rights Reserved 版权所有